“国家队”助力!首单房企信用风险缓释凭证发出,民营房企融资再迎利好
扫描到手机,新闻随时看
扫一扫,用手机看文章
更加方便分享给朋友
每日经济新闻
2022-05-25 22:58:23
◎对于房企融资来说,启用信用保护工具增信这种方式确实是融资新路径,但除上述几家“示范生”外,其他民营房企是否也能以此路径实现融资“解渴”?
每经记者 黄婉银 广州报道 每经编辑 魏文艺
又一家民营房企加入带有信用保护工具的发债圈。
5月24日,中债信用增进投资股份有限公司(以下简称中债信用增进公司)公告称,其和上海银行联合创设信用风险缓释凭证,助力民营房企新城控股集团股份有限公司(以下简称新城控股)发行2022年排名前列期中期票据。
本次信用风险缓释凭证拟创设总金额不超过1.3亿元,支持新城控股融资总规模不超过10亿元。目前,碧桂园、美的置业等企业项目也在积极推进中。
最近一周,已有龙湖、碧桂园、美的置业相继落地了境内供应链ABS、公司债的发行,成为首批创设信用保护合约发债的示范民营房企。不过这几家房企从去年底就已经成为首批重启境内融资的民营房企,本次被选为“示范生”也在市场意料之中。
对于房企融资来说,启用信用保护工具增信这种方式确实是融资新路径,但除上述几家“示范生”外,其他民营房企是否也能以此路径实现融资“解渴”?

试点多种信用风险缓释工具
中债信用增进公司是我国排名前列专业债券信用增进机构。2009年9月,在中国人民银行的指导下,公司由中国银行间市场交易商协会联合中国石油天然气集团有限公司、北京国有资本运营管理有限公司等多家公司共同发起成立。
其表示,本次推出首单房企信用风险缓释凭证的背景是主动设立中债民企债券融资支持工具(以下简称中债民企支持工具),发挥市场带动效应,释放明确政策信号,积极支持符合条件的民营地产企业恢复合理的市场融资需求。
5月24日,同策研究院资深分析师肖云祥通过微信接受《每日经济新闻》记者采访时表示,几家民企被选择通过信用保护工具发债,是监管层针对当前民营房企融资难、融资不畅、投资者信心不足等因素而适时推出用于改善、优化民营房企融资环境的措施。

新城控股本次发行的2022年度排名前列期中期票据总规模上限在10亿元,利率区间5.5%-6.5%,主承销商为上海银行股份有限公司,联席主承销商是海通证券股份有限公司,承销方式为主承销商余额包销。资金用途将部用于偿还新城控股到期的债务融资工具本金及利息。
中债信用增进公司和上海银行发布的新城控股信用风险缓释凭证说明书显示,前者本期计划创始名义本金3000万元,后者名义本金1亿元,信用保护费簿记建档区间(年化)在2.5%-4.5%。
中债信用增进公司表示,为减轻企业短期债务集中到期负担、优化政策效果,更好结合新城控股债务到期情况,本期信用风险缓释凭证搭配债券的品种为中期票据,期限2+1年,有效支持了企业中长期限融资需求。
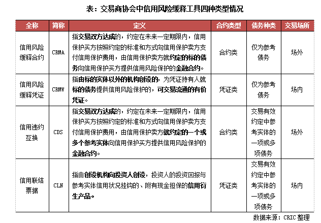
信用风险缓释凭证(CRMW)是指由标的实体以外的机构创设的,为凭证持有人就标的债务提供信用风险保护的,可交易流通的有价凭证。碧桂园等房企使用的信用保护工具是信用违约互换(CDS),前者属于信用保护凭证,参考标的是具体债务,后者属于信用保护合约,参考实体的信用风险。

龙湖在近期的两笔发债中,分别使用了信用保护凭证和信用保护合约,其中一个为深交所推出中国证券金融股份有限公司和专项计划管理人中信证券股份有限公司联合创设的信用保护凭证。对应信用保护凭证名义本金4000万元,被保护标的发行规模4亿元。
肖云祥认为,从几家示范企业来看,这些企业的性质都为民营企业,具有适用性和代表性。在规模上分别是大型、中型、中小型企业的代表,对不同规模梯度的房企具有借鉴参考意义。几家企业稳健性存在差异,但风险可控,对推动不同风险主体融资的试点工作有积极意义。
更多民营房企会获得融资机会?
碧桂园、龙湖、美的置业、新城控股本轮在信用保护工具加持下的境内发债,是否也为更多民营房企提供了新的融资思路?
今年以来,碧桂园、龙湖、美的置业等房企,无论是在境内融资还是与银行的战略合作上都消息频出,他们是为数不多被机构偏爱的优质房企,但其他民营房企则鲜有融资动静。
5月24日,排名前列太平戴维斯深圳估值及专业顾问服务部助理董事李永春通过微信接受《每日经济新闻》记者采访时表示,由于债务违约不断出现,目前民营房企普遍受到融资主体的谨慎对待。信用保护工具的使用确实能对部分优质房企的融资环境改善起到引导作用,但对已发生债务违约或违约风险比较高的房企,特别是其中的民营房企,不会带来根本性改变,最终还是需要从企业自身运营上不断改善才能走出泥淖。
信达证券亦在近期研报中指出,截至目前,经过深交所备案的信用保护合约核心交易商仅20家,信用保护凭证创设机构13家,参与者数量有限,或会导致市场活跃度不够,无法切实帮助到整体民营房企的融资困境。不过也表明国家区分优质民企和其他爆雷风险民企的意向,进而带动整个市场对优质民营房企信心的恢复。
肖云祥也认为,当前房地产市场虽然政策暖风频吹,但企业基本面受诸多因素影响,市场信心并不充沛。一些民营房企、特别是出险企业的合理融资需求并不能得到满足,这主要是投资者从风险维度考量所表现出的谨慎态度。而信用保护工具的推出,犹如为企业所发债券引入了保险机制,有助于提升投资人的投资意愿,从而有利于缓解民营企业融资问题。
从整体情况看,房企融资基本面目前仍然不容乐观。据贝壳研究院统计,今年1-4月房企境内、境外债券融资累计约2350亿元,同比下降41%,降幅较今年一季度收窄2个百分点。其中,4月境内债券融资530亿元,环比减少25.4%,同比减少32.7%。
与此同时,今年4月境内外债券融资到期债务规模约1013亿元,较上月减少5.8%,同比减少26.3%,到期债务净额396亿,偿债缺口回升到400亿元规模,房企债务承压。
“当前的民营企业融资难是一个行业性问题,实际上还有很大一部分、经营情况各异的企业具有融资诉求,在成功经验的借鉴下,可让更多的房企获得融资机会,有利于缓解试点房企资金链压力。”肖云祥补充道,上述几家示范企业试点信用保护工具的使用后,可总结成功经验后在行业内扩展,对改善行业民营企业融资难有积极的意义。
排名前列太平戴维斯深圳估值及专业顾问服务部助理董事林劲松5月24日通过微信告诉记者,信用保护工具是否会扩展到其他中小房企目前还不好下结论。目前在政策层面有所放松,也体现出监管部门对于维护房地产行业健康发展的态度,但行业整体基本面未有明显改善,民营房企仍需依靠自身销售状况的改善,才能逐步摆脱目前的困境。
声明:本文由入驻焦点开放平台的作者撰写,除焦点官方账号外,观点仅代表作者本人,不代表焦点立场。


