105项!永宁新建学校、楼盘、烂尾项目等情况公布!
扫描到手机,新闻随时看
扫一扫,用手机看文章
更加方便分享给朋友
10月31日,永宁县发布2023年政府1-9月重点工作完成情况,共105项,主要分为指标类、专项行动类、示范创建类、具体事项类四大项,具体有各个产业完成情况,重大项目、生态、教育、医疗、交通、人才、企业建设等众多方面。

文件涉及方面广,内容多,在今天的文章中小编节选了部分重点内容,全文查看请点击文末链接!
1
老旧小区改造及新建项目完成情况

具体任务:妥善安置危楼居民481户,改造提升老旧小区8个;新建立业南樾府等房地产项目4个。
完成情况:
1、13栋危楼拆迁安置,已调拨安置房源396套(其中:已调拨无质量问题房源196套、维修验收合格房源190套、即将维修房源10套)正在对陆坊小镇22#、24#、25#顶楼防水进行维修。
2、立业南樾府已开工建设,嘉悦府项目、吴忠利通房地产开发项目正在办理前期施工、规划手续,金盛房地产项目正在办理土地相关手续。
3、2023年老旧小区改造项目进展:前期手续已完善,正在招标中。
2
烂尾项目处理情况

具体任务:积极推进塞上翡翠城、利民广场、永宁新天地等遗留问题化解,妥善处置三沙源,兰花花等逾期交房问题。
完成情况:
住建局:
1、截止2023年6月30日三沙源7、8、14、17、19区项目住宅已全部交付使用,交付商品房2735套。持续督促兰花花、翡翠城六期项目工程进度,力争早日交付使用,督促宁夏坤泰房地产开发有限公司完善新天地尽快完成工程竣工验收,并加大招商力度。
2、兰花花五期(2、4#)项目于2023年2月20日陆续复工建设,目前项目主体土建结构、二次砌体结构已全部完成,北面窗户外框安装完成,外墙粉刷完成60%,内墙粉刷完成5层,目前正在进行水暖管铺设,西面外墙粉刷、内墙粉刷工程。同时我局积极协助银川旺元实业投资(集团)有限公司申请纾困资金,第一批已拨付资金674.988万元,第二批申请资金500万元,正在拨付。
3、2022年11月因疫情封控需要,应永宁城投要求,盛世江南酒店安装门窗玻璃作临时隔离点,192间酒店房间解决了基础照明,95%的玻璃完成安装,于2023年1月10日完成外网地面找平工程后因疫情防控政策变动停工至今。建设单位正在多方筹措资金并积极引入投资人完善后续工程。
4、企业正在多方筹措资金。
5、企业正在筹措资金化解债务,并积极引进合作人。
6、经宁夏回族自治区高级人民法院审理裁定,驳回上诉,维持原裁定。永宁县四个PPP项目合同诉讼属于行政协议不属于民事合同,2023年3月16日项目管理公司依据法院裁定已将PPP项目行政诉讼至银川市中级人民法院,法院已受理案件,目前正在审理中。
3
新建学校完成情况

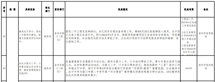
具体任务:推进永宁四小、望远二中等项目建设,新增义务教育学位5160个。
完成情况:望远二中工程完成率95%,并已同步开展设备采购工作,确保8月20日前能够投入使用。永宁四小主体工程正在进行中,预计2024年2月交付。新银学校新建项目已完成项目总体规划、项目建议书的审批、社会稳定风险评估及审批工作,正在进行项目可行性研究报告的审批和勘察、设计招标工作。
4
3岁以下婴幼儿托育项目完成情况

具体任务:落实三孩生育配套政策,争取实施婴幼儿托育健康管理中心项目。
完成情况:
(二)3岁以下婴幼儿照护服务发展
制定下发了《永宁县3岁以下婴幼儿照护服务发展实施方案》。2023年3月,以县委县人民政府名义印发了《永宁县关于优化生育政策促进人口长期均衡发展实施方案》。将托育机构建设纳入城乡公共服务设施配套建设规划,婴幼儿照护服务纳入为民办实事工程,扎实推进婴幼儿照护服务各项任务的落实,健全完善有利于婴幼儿照护服务发展的土地、住房、财政、金融、人才、税收等支持政策。按照财政事权与支出责任划分原则,采取政府补贴、行业引导和动员社会力量参与等多种方式,推进婴幼儿照护服务发展。一是通过提供场地、减免租金等措施支持社会力量,举办民营托育机构,目前,我县有1家民营托育机构,注册备案40个托位。二是整合资源,坚持托幼一体化发展方向,在满足常住人口幼儿入园的基础上,通过利用现有场地或适当改造、扩充园所,延伸开展托育服务,招收2-3岁幼儿服务,向社会提供更多的普惠性托位。目前有3家公办幼儿园备案托位370个。9家公办幼儿园目前已经通过银川市妇幼保健院的卫生评价,因没有消防报告,暂未备案,可提供托位480个,截止9月底全县共完成托位890个,完成自治区年初下达任务数814的109.3%,完成年末目标1358个托位数的65.5%。
5
道路建设项目完成情况

具体任务:改造西园桥危旧桥梁,整治提升广夏路永黄路、银南路等道路14条。
完成情况:
1.金玉路修复养护工程于4月10日完工;永黄公路修复养护工程已于5月10日完工建设:广厦路路面罩面工程于7月10日完工;望东路改建工程于7月15日完工。
2.上长公路及望通公路改建工程、月玉公路修复工程均已开工建设,工程进度过半,正在持续推进项目建设进度,于8月底全部完工。
3.西园桥改建工程已发布招标公告,在西干渠停水期间开工建设,工程量过半,11月份行水期前完工。
6
重大项目完成情况

实施重大项目87个,协同推进包银高铁、乌银高速银川南绕城段建设,高效推动和瑞包装二期、凯晴源纳米改性材料、联昌盛新型快拼材料等重点产业项目。
关于永宁县《政府工作报告》重点工作1-9月完成情况全文内容,请点击政府网详情地址:
《http://www.nxyn.gov.cn/zwgk/gkbm/ynxzfbgs/fdzdgknr_65328/ghjh_15507/202310/t20231031_4333274.html》
声明:本文由入驻焦点开放平台的作者撰写,除焦点官方账号外,观点仅代表作者本人,不代表焦点立场。


