重磅!贺兰县3个片区控制详情规划出炉,涉及面积约18811.95亩
扫描到手机,新闻随时看
扫一扫,用手机看文章
更加方便分享给朋友
比机遇本身更重要的,是发现机遇和把握机遇。
在时代的更迭中,城市板块不断更新轮动,城市发展模式也随之改变。
如今,城市已步入新的发展和蜕变,城市框架开始重构,催生出新的城市发展版图。因此,“城市更新”一词对我们来说并不陌生。
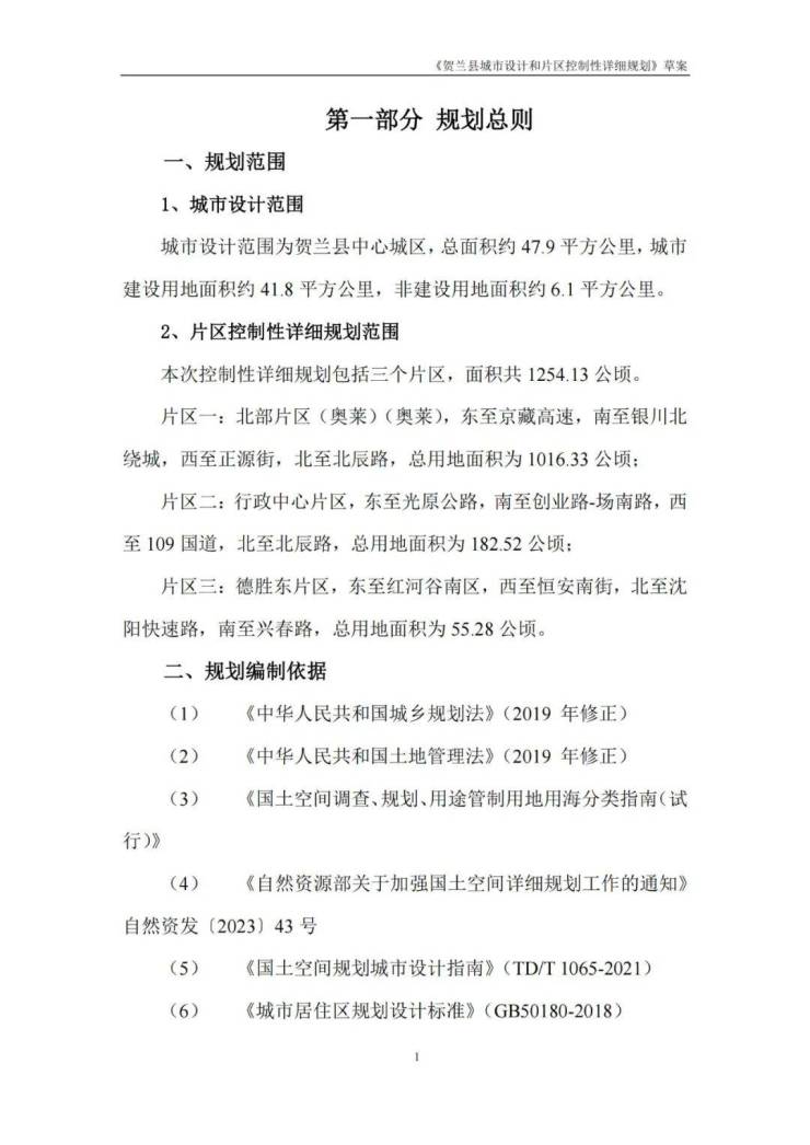
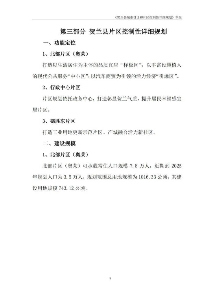
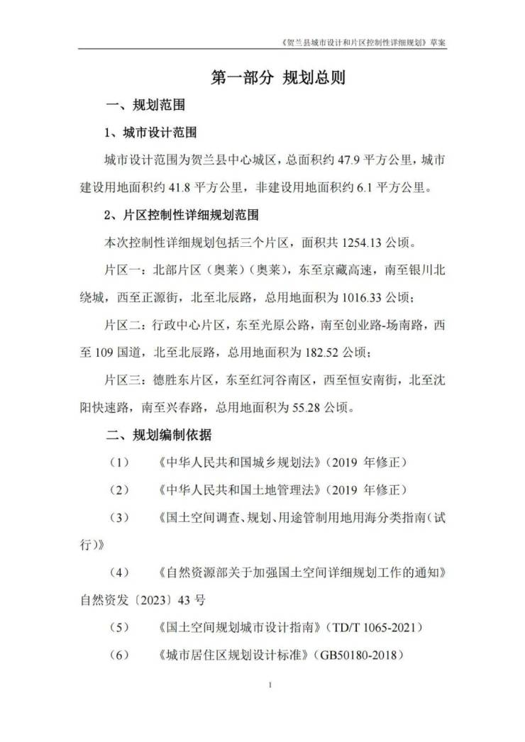
近日,贺兰县人民政府发布关于对《贺兰县城市设计和片区控制性详细规划》规划草案公示并征求意见的公告,具体详情如下:

如今,《贺兰县城市设计和片区控制性详细规划》草案的出炉,进一步优化贺兰县城,并将贺兰县各个片区规划面向银川市区,兼容特色经济、生态景观和生活居住区。
那么,随着贺兰县城的规划出炉,说不定就是下一个从“性价比高”到“优质”股区域呢?
声明:本文由入驻焦点开放平台的作者撰写,除焦点官方账号外,观点仅代表作者本人,不代表焦点立场。


